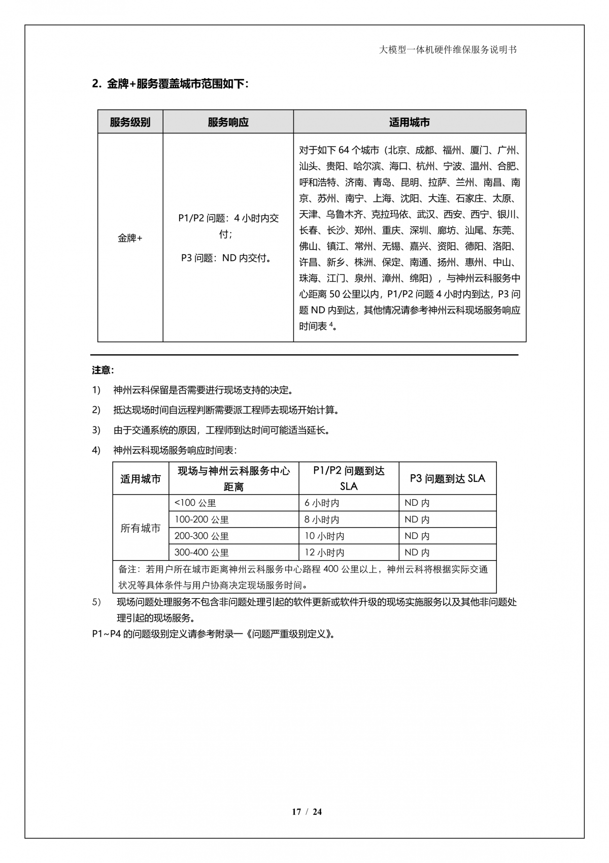
• Ebpay

    计算产品服务 2025-06-18

    EbpayA924 DS大模型一体机硬件维保服务说明书_V1.1

    EbpayA924 DS大模型一体机硬件维保服务说明书_V1.1_2.png

    1.jpg




    EbpayA924 DS大模型一体机硬件维保服务说明书_V1.1_14.png